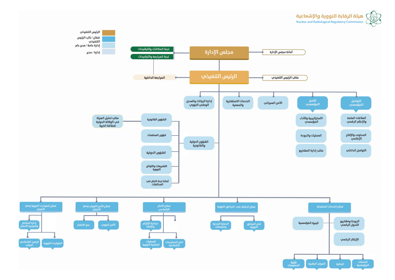
The NRRC Organizational Structure

All official Saudi government agency websites end with gov.sa
Government websites Uses protocol HTTPS For encryption and security
Secure websites in the Kingdom of Saudi Arabia use the HTTPS protocol for encryption
Registered with the Digital Government Authority under number : 20250304885
